| PEARSON CONSULTING | SOFTWARE | SERVICES | PROJECTS | IDEAS | ABOUT |
| Name: | R2 Comm Link |
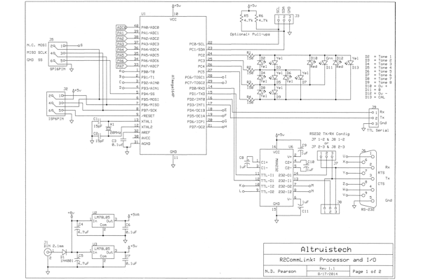
| CPU: | ATmega164 |
| Status: | Prototype being built.
LED banks and audio output section completed and tested. Input audio section being built. |
| Summary: | The R2 Comm Link project uses multiple dual audio tones to form a communications link between your robots. This allows you to listen in on what they are planning. |
| Specifications | |
| Dimensions: | 4" x 5" |
| Power: | 9 VDC |
The R2 Comm Link project is a 'glitz' add-on to your robot communications link. It's inspired by Start Wars R2D2 unit with its beeps and other sounds. The system uses 8 tones similar to DTMF and a modified Goeritz tone detection algorythm. Using tone pairs, 16 different symbols can be sent at about once every 32 ms. So, roughtly a 500 bps comm link. The protocol will be a simple frame based system with each tone pair representing 4 bits of information.
The board will also include four communcation methods: I2C, SPI, RS-232, and TTL serial. Jumpers are included to swap the Rs-232 Tx/Rx lines if needed.
Unused processor pins have been brought out to break-outs to allow full RS-232 if needed or can be used as general purpose I/O or as access to special processor I/O.