dsPIC33 DSP ADC Evaluation
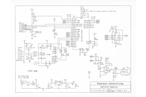
dsPIC33 Demo Schematic pg 1 rev3
Tn1View - dsPIC33 Demo Schematic 1 Tn2View - dsPIC33 Demo Schematic 2 Tn3View - dsPIC33 Demo Layout Tn4View - dsPIC33 Demo Schematic 1 r3 Tn5View - dsPIC33 Demo Schematic 2 r3 Tn6View - dsPIC33 Demo Layout r3
Name: dsPIC33 Sampler Board
CPU: dsPIC33EPxxxMC202
Status rev1: Completed. Interrupt driven ADC. 115.2k baud serial. Data collected into a 512x4 buffer. System runs at 237kHz sampling four channels simultaneously. Too much system noise. Four octave DDS audio synthesis added.
Status rev3: In Work. Improved power and ground isolation to reduces system noise. USB interface integrated and provided system power except for audio output amp. Removed I2C and audio preamp. Data collected into a 512x4 buffer. System runs at 237kHz sampling four channels simultaneously. +9v power only used for audio output amp.
Summary: The dsPIC33 Sampler board is used to evaluate the 1MHz+ ADC and 70 MHz DSP processing power of this device. Quad channel inputs, a mic + mic-preamp, a 2Mb serial flash chip, and other peripherals are added for flexibility.

Specifications 70 MHz DSP, 1MHz+ or 250kHz four channel ADC, 2Mb storage, audio preamp(rev1), audio out amp, 5v and 3.3v I2C(rev1), 3.3v serial FTDI/USB and Bluetooth port(rev1). 5v USB integrated onboard(rev3).
Dimensions: 3.8" x 2.5"
Power:(rev1) 7 - 12 VDC
Power:(rev3) USB 5v. 7-12 VDC for audio amp only.
Software In work
Schematics dsPIC33 Sampler schematic pg 1
dsPIC33 Sampler schematic pg 2
dsPIC33 Sampler schematic pg 1 rev3
dsPIC33 Sampler schematic pg 2 rev 3

Description

Rev1: The dsPIC33 Sampler board is designed to provide one channel of 12 bit data at 1100 kHz or four simultaneous channels of 10 bit data at 250 kHz.
It includes an electret microphone preamp and two opamp buffers. Both provide signals biased at 1.615v for the 0 to 3.3v ADC giving a bipolar +/- 1.615v data product.
A 2Mb 40MHz serial flash is available to store data.
Both a 5v and a 3.3v I2C interface are provided.
A 6 pin serial port configured to support 3.3v FTDI/USB and Bluetooth modules is provided.
The board has a 0.7w @ 8ohm audio driver connected to a high speed PWM port though a 10kHz low pass RC filter and volume control pot.
As with most boards, it also includes a PIC ISP programming header, +5 and +3.3v voltage regulators, and a status LED.
There are various jumper to isolate external voltages from the on-board regulators.

Rev3: Removed the microphone, audio preamp, and I2C interface.
The serial interface was replaced with a USB/FTDI chip to provide power and serial interface.
Separate digital and analog ground planes were used and efforts were made to isolate digital and analog power.

Features